你是保守派还是激进派?它超越性别、国界决定人们的亲疏远近
你是保守派还是激进派?它超越性别、国界决定人们的亲疏远近
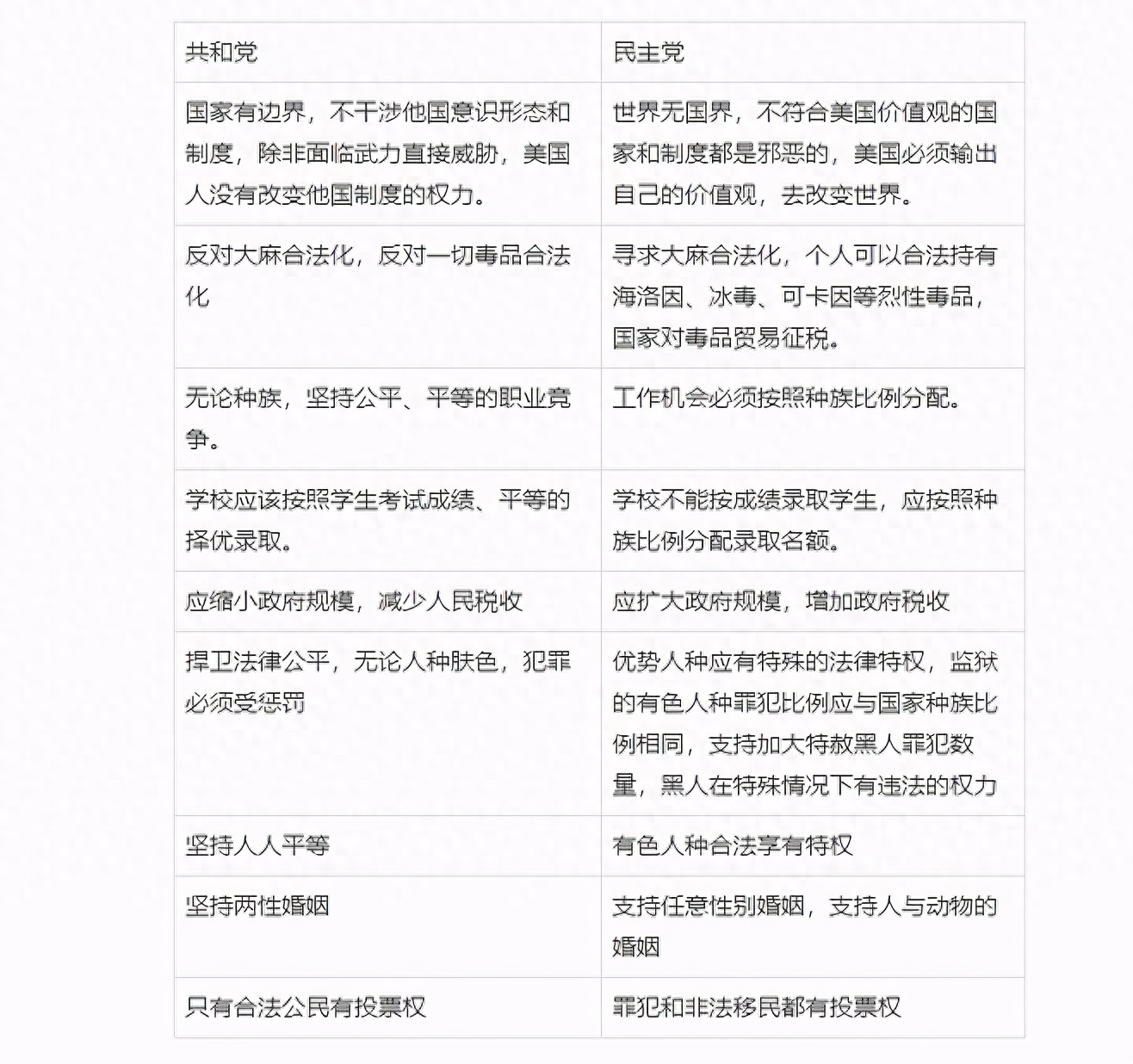
保守派和激进派是两种人生理念的对立
让我们看看美国的保守和激进到底有何不同吧。
美国陷入的两党争端困境,让着许多人似有感悟的心随之悸动。
共和党和民主党对立的意识,何尝不是现代文明里两种最典型观念的碰撞,每个人都因此而思考,我是保守的人?还是激进的人?
这种思考不因国家地域的不同而有任何区别,甚至也不因种族、性别的差异而有不同。即使我们和美国站在地球的两极——脚对脚的两个世界里,我们依然有同样观念的困惑——我是保守的人?还是激进的人?
这是超越了国家、种族、制度的共同困惑,不管是天主教徒还是穆斯林,是学生、是工人、是小贩、是金融家。
我们选择保守还是激进,其实选择的是一条截然不同的相反道路,我们只能看着与我们选择不同的人,与我们渐行渐远,即使我们是曾经是亲人、是朋友、是尊长,依然终将会陌生的无话可说。
让我们看看保守和激进到底有何不同吧。
-
- 虎扑网友爆料 绝地求生外挂作者开始跑路!
-
2023-12-26 03:31:52
-
- 二人台-五哥放羊
-
2023-12-26 03:29:47
-
- 动画乐谱系列:贝多芬第六田园交响曲第一乐章
-
2023-12-26 03:27:41
-
- 大众tayron是什么车 你知道吗?让我们来一起看下吧
-
2023-12-26 03:25:34
-
- contain什么意思
-
2023-12-26 03:23:28
-
- 2023全明星新秀赛名单公布 新科状元班凯罗领衔
-
2023-12-26 03:21:22
-
- 与元凤、始麒麟并列的祖龙掌管何方
-
2023-12-26 03:19:16
-
- 盘点5个出现灵异现象的MV,胆小者慎入
-
2023-12-26 03:17:10
-
- 国医大师金世元:养生酒我推荐米酒
-
2023-12-25 20:31:47
-
- 公开李絮郑雨盛个人海报 李絮郑雨盛令人费解的爱
-
2023-12-25 20:29:41
-
- 俄罗斯与乌克兰男女比例对比,哪个国家的女人找对象更难?
-
2023-12-25 20:27:35
-
- 抖音七夕九宫格爱心图片,发朋友圈超级赞!
-
2023-12-25 20:25:29
-
- 第一次在新疆当教师的感受
-
2023-12-25 20:23:23
-
- 28岁“嘎子”谢孟伟片场照流出,化身肌肉猛男,这是进军动作片?
-
2023-12-25 20:21:17
-
- 佐佐木就是金木!这是个什么梗
-
2023-12-25 20:19:11
-
- 一招教你解决手机打游戏发烫问题,速看
-
2023-12-25 20:17:06
-
- 我们的身份证号是如何组成的?
-
2023-12-25 20:15:00
-
- 社会你胜哥最新快手id是什么 社会你胜哥快手新号介绍
-
2023-12-25 20:12:54
-
- 手机hd开启好还是关闭好?有什么影响吗?
-
2023-12-25 04:57:40
-
- 莲花的寓意和象征意义 莲花的寓意和象征风水图片
-
2023-12-25 04:55:34